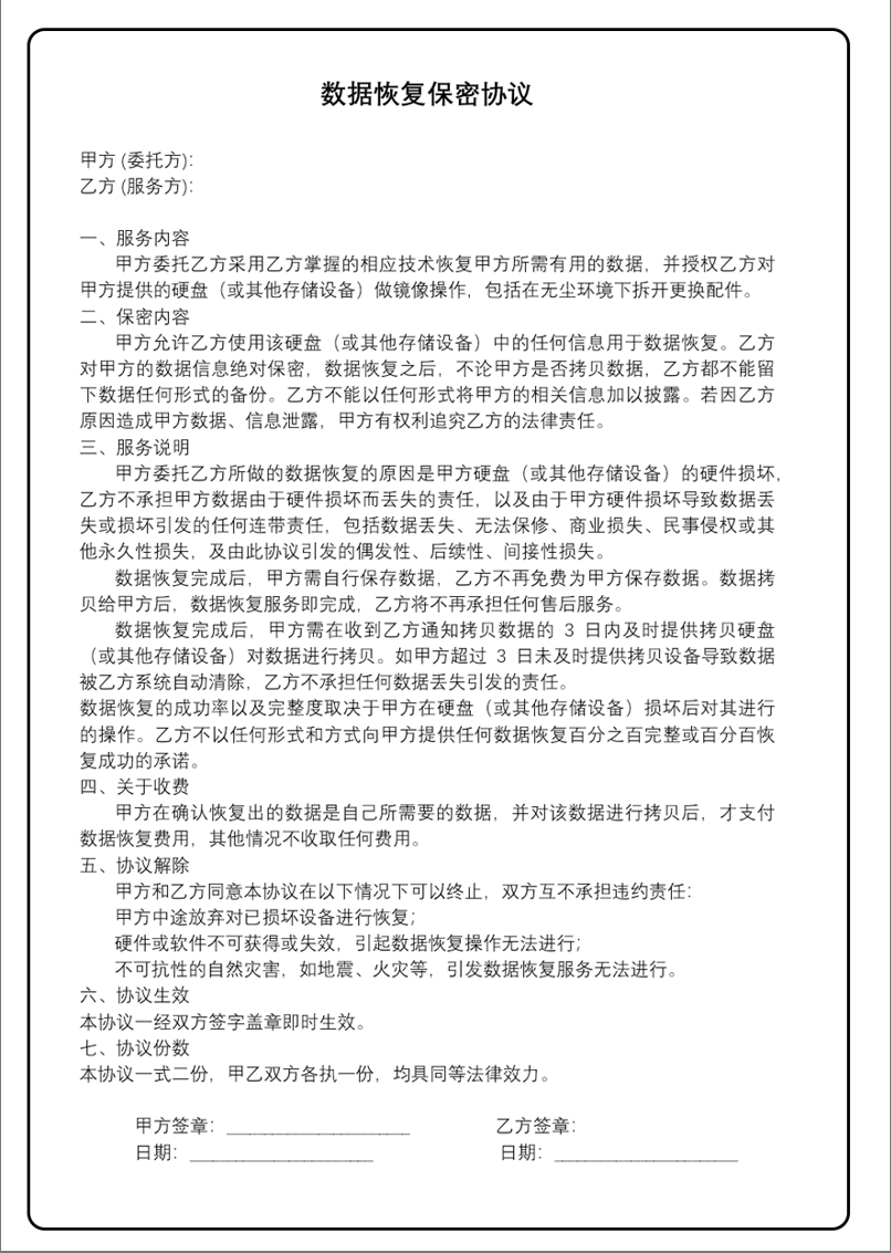
数据保密协议

我们承诺对您的数据进行严格保密

数据保密协议
返回首页